
今天,申城以多云天气为主,阳光不时露脸。早晨全市气温起步在2℃~8℃之间,白天在偏东风的吹拂下,最高气温回升到16℃附近。然而,天气舞台即将上演冷暖“大逆转”。气象部门特别提醒,接下来的一周,本市气温起伏剧烈,恍如两季。
记者|陈鹏丽
剪辑|张锦河魏文艺 杜波 校对|金冥羽
在与东珠生态(SH603359,股价6.54元,市值29.17亿元)的重组事宜宣告断毫不及两个月后,从事卫星通讯业务的凯睿星通讯息科技(南京)股份有限公司(以下简称“凯睿星通”)速即有了新的意向买家。
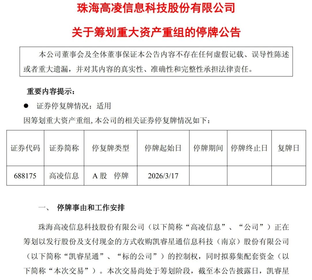
3月16日晚间,高凌信息(SH688175,股价35.45元,市值45.84亿元)公告称,公司正在计较以刊行股份及支付现款的神情收购凯睿星通的抑制权,同期拟召募配套资金。经初步测算,本次来回展望组成要紧财富重组,高凌信息股票将自3月17日起停牌。
《逐日经济新闻》记者(以下简称“每经记者”)凝视到,计算“接盘”凯睿星通的高凌信息正濒临功绩压力。据其不久前发布的2025年度功绩快报,公司已聚首两年亏本,2025年归母净利润为-4064.16万元。而地方公司凯睿星通在2025年上半年则达成了近800万元的净利润。
凯睿星通曾因估值谈崩断绝上次重组
据高凌信息公告,公司正在计较收购凯睿星通的抑制权,并计算于3月17日开市起停牌,展望停牌时候不越过10个来回日。
公告自满,本次来回初步细则的来回对方包括史焱、李江华等凯睿星通鼓动。高凌信息称,史焱、李江华当作凯睿星通的现实抑制东谈主,将英勇促成本次来回,以达到高凌信息收购地方公司抑制权指标。本次来回对方的鸿沟尚未最终细则,最终来回对方以公司后续裸露的公告信息为准。
图片着手:高凌信息公告
本次来回的地方——凯睿星通,对于老本市集而言并不生分。就在不久前,它已经另一家上市公司东珠生态的“意中东谈主”。2025年8月27日,东珠生态通知计较以刊行股份及支付现款的神情收购凯睿星通控股权,凯狮优配并因此停牌。之后,东珠生态通晓拟收购凯睿星通89.49%的股份。
然则,这桩备受怜惜的重组在历时数月后最终未能成行。本年1月31日,东珠生态瓦解宣告断绝该次来回。对于断绝原因,公告阐明称,“鉴于市集环境变化等身分,公司与来回对方最终未能就本次来回估值等关联交易要求达成初步一致”。从东珠生态通知计较重组到瓦解断绝,前后历时约五个月。
图片着手:东珠生态公告
如今,距离上次重组“告吹”尚不及两个月,凯睿星通便火速找到了新的配合股伴。
不外,每经记者凝视到,高凌信息近日发布的2025年度功绩快报自满,2025年公司达成营业收入约2.3亿元,同比下落13.87%;归母净利润约为-4064.16万元,而2024年同期约为-5227.57万元。这意味着公司已聚首两年亏本。高凌信息将2025年的亏本归因于当期营业收入、毛利率水平较2024年度有所下落,主营业务盈利未能秘籍运营成本。
图片着手:高凌信息2025年度功绩快报
地方前年上半年净利润近800万元
那么,凯睿星通到底是一家如何的公司,能让两家上市公司接连抛出橄榄枝?
名鼎配资公开尊府自满,凯睿星通开发于2011年,是一家主要从事卫星通讯期间与系统研发、坐蓐的高技术企业。凯睿星通官网自满,该公司曾先后参与神舟飞船、登月舱、低轨小卫星星座等多项国度级卫星通讯工程技俩。公司在卫星通讯期间、卫星通讯体制、卫星通讯IP加快、低功耗微型一体化末端、卫星聚积不休系统等规模酿成了进修居品及期间上风。
从财务数据来看,凯睿星通具备一定的盈利才调。据此前东珠生态裸露,限度2025年6月30日,凯睿星通未经审计的财富总数为4.48亿元,所有者权柄共计2.58亿元;2025年上半年,凯睿星通畅成了1.1亿元的营业收入和781.64万元的净利润。
每经记者属意到,高凌信息的主营业务为军用电信网通讯开荒和环保物联网哄骗,就业于国防和政企用户,其业务规模与凯睿星通存在一定杂乱。对于聚首亏本的高凌信息而言,若能得手收购盈利才调尚可的凯睿星通,或将有助于改善其计算景况并拓展新的业务增长点。
事实上,高凌信息前年曾经阅历了一次失败的财富重组,其原计算收购上海欣诺通讯期间股份有限公司100%股份的计算于前年6月晦止。
]article_adlist-->
海量资讯、精确解读,尽在新浪财经APP
华泰优配启盈优配星速优配广瑞网配资万生优配
凯狮优配提示:文章来自网络,不代表本站观点。