
高盛预测,小米智能手机平均售价在2026及2027年将分别同比增长6%和4%。该行指出,在内存成本上升的背景下,提升手机平均售价已成为小米2026年的首要营运重点。在电动车业务方面,高盛预计2026年交付量约为67万辆,高于公司原先55万辆的指引,主要由SU7改款车型、加强营销的YU7及即将推出的第三款SUV车型所带动。尽管行业整体背景温和,但小米通过更高端车型提升平均售价的策略,仍有望支持盈利结构改善。
炒股就看金麒麟分析师研报,权威,专业,及时,全面,助您挖掘潜力主题机会!
来源:南财社
三家上市公司同时发布公告,只因为同一个神秘女富豪。
1月27日晚,东材科技(60108.SH)、高盟新材(300200.SZ)、毅昌科技(002420.SZ)集体公告,公司实际控制人熊海涛被四川省监察委留置、立案调查。
具体所涉何事,暂不得而知。不过,高盟新材的公告中单独透露了熊海涛被留置的原因系涉嫌犯罪,尚待四川省监察委进一步调查。
值得注意的是,就在同一天,绵阳市长李云也因涉嫌严重违法违纪接受调查。
一个绵阳籍的上市公司实控人,与当地市长同日官宣被查,难免让人深思。
截至1月28日收盘,东材科技跌3.65%,市值蒸发9.9亿,毅昌科技跌9.94%,市值蒸发3.5亿,高盟新材跌14.52%,市值蒸发9个多亿。三家上市公司一天内市值共计蒸发超22亿。
01
从普通工人到身家220亿女富豪
熊海涛在资本市场上颇具分量。今年61岁的熊海涛出生于四川绵阳,早年曾就职于绵阳本土龙头国企四川长虹,后又去了深圳康佳等企业,从基层做起,积累了丰富的制造业经验。
她的资本市场之路源于1997年,熊海涛加入了前夫袁志敏创立的金发科技,之后二人结婚,一同奋斗。2004年,金发科技在A股上市。
金发科技主要产品为塑料颗粒,后来逐渐壮大,成为改性塑料“全球一哥”。在后来国家的双碳战略和“限塑令”中,金发科技生产的可降解塑料迎来增长红利,业绩一路增长。
之后,熊海涛又通过控制广州诚信投资,也就是如今的高金富恒,持有高金集团超40%股权。2016年又增资6000万,一举成为高金技术产业集团有限公司(以下称“高金集团”)的实控人,持有高金集团99.7%股份。
通过高金集团,熊海涛直接及间接控股上述三家A股上市公司:持有高盟新材28.35%股份、毅昌科技25.25%股份、东材科技22.86%股份,成为三家公司的实际控制人。此外,熊海涛还是金发科技的第五大股东。
以6000万撬动百亿市值的三家上市公司,堪称是中国资本市场“以小博大”的经典案例了。
这三家公司,东材科技主打电子材料,高盟新材深耕胶粘剂材料。毅昌科技靠主营汽车、新能源、家电、医疗健康四大领域的精密模具、注塑零部件及整机组装。值得一提的是,毅昌科技与金发科技频繁关联交易,也一度受到外界质疑。
纯旭配资值得一提的是,据界面新闻创业最前线报道,金发科技上市后,熊海涛便与袁志敏离婚。据财联社报道,借助离婚财产分割,袁志敏将东材科技股权分割至熊海涛名下,助力其一跃成为当地富豪。
不过离婚后,二人依旧作为一致行动人绑定。
比如在胡润百富榜中,二人依旧以“夫妇”身份,共同出现。2025年10月28日发布的胡润百富榜显示,袁志敏、熊海涛夫妇以220亿身家,排名第284位。
如果只看熊海涛一人,截至目前,其实控的东财科技市值261.64亿、高盟新材市值53.01亿,凯狮优配毅昌科技32.41亿。三家公司总市值超300亿。
地位上升后,熊海涛也频繁以知名女企业家身份参加活动和获得荣誉。 比如,她曾任广州市十四届人大代表和黄埔区第一届人大代表,广州市九三学社黄埔区第四支社副主任,曾获2018年广东省及广州市“三八红旗手”、2019年大湾区杰出女企业家奖荣誉称号。
02
或涉东材科技改制“风波”
回顾熊海涛的财富跃升,离不开2005年东材科技的国企改制这一关键节点。
2005年,东材科技的前身——绵阳国营东方绝缘材料厂国企改制过程中,熊海涛和袁志敏被指主导收购了东材科技,其持股的广州高新,最后仅以9280万元的价格拿下了东材科技全部股份。仅比评估价格高出700元。
和其他国企改制不同,东方绝缘材料厂并没有难以运转,当时就有数千名员工、8亿多元的资产,且连续多年保持盈利。可以说是绝对的优质资产了。
但这份优质资产,被熊海涛夫妇仅以9280万就拿下,并且当地政府还承担了9000万的职工安置费,折算下来,相当于政府280多万就把企业给卖出去了,甚至还要承担后续的管线改造。几乎是“白给”了。
如此“巧合”,也让此次改制遭到不少质疑。据财联社报道,东材科技改制的“老厂长”邵景发,曾多次联系媒体揭露相关改制内幕,并曾向四川省纪委提交举报材料。
此次熊海涛的突然被四川监委留置、立案调查,这段往事也被重新提起。
对此,据21世纪经济报道,东材科技证券部工作人员表示,相关文件由四川省监委签发,而非证监会,因此公司认为,其所涉事项与公司经营业务无关。并表示具体情况暂不清楚,不确定是否涉及改制问题。
另外,熊海涛又与落马的李云之间有什么联系,还是纯属巧合,目前也尚不得而知。
03
前夫曾操纵股价被判刑
此前高盟新材多名高管被查
值得一提的是,在熊海涛官宣被留置、立案调查前一天,熊海涛刚因个人原因,从毅昌科技辞职。公司还对其在职期间做出的贡献表示感谢。
谁知,短短一天,情况就风云变幻。
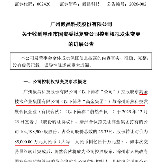
离职前,1月9日,滁州市国资委批复了以8.5亿元人民币,收购熊海涛高金技术产业集团持有的毅昌科技10419.89万股股份,占公司股份总数的25.33%。
但因为熊海涛被查,股权尚未彻底完成变更,毅昌科技的控制权目前仍在熊海涛手中。
近年来,围绕熊海涛,周围一直风波不断。
其前夫袁志敏此前曾因多次操纵股价、涉嫌内幕交易等被立案调查。2024年7月,袁志敏被判处有期徒刑三年,缓刑四年,并处罚金90万元,且追缴违法所得32.73万。
另一边,熊海涛实控下的高盟新材,也曾被卷入刑事案件中。
2024年初,东材科技和高盟新材就曾曝出高管被抓。当时时任东材科技董事、高盟新材董事长曹学,因涉嫌侵犯商业秘密罪,被公安机关采取强制措施。高盟新材时任总经理陈登雨、副总经理赫长生取保候审。
上述公告后,暴露出两家公司的密切联系。除了背后同实控人之外,还会“共用”公司高管。比如曹学,当时在担任高盟新材董事长之前,曾担任东财科技的总经理,辞职出任高盟新材董事长后,依旧继续担任东材科技的董事。
不过最后,法院判决对三人不予起诉,并解除了取保候审。
而这次,熊海涛被留置、调查,究竟也是虚惊一场,还是会掀起新一轮风暴,还需时间给出答案。
海量资讯、精准解读,尽在新浪财经APP
责任编辑:杨红卜 航心配资
驰盈策略广禾配资博牛配资嘉汇优配佳成网配资凯狮优配提示:文章来自网络,不代表本站观点。